
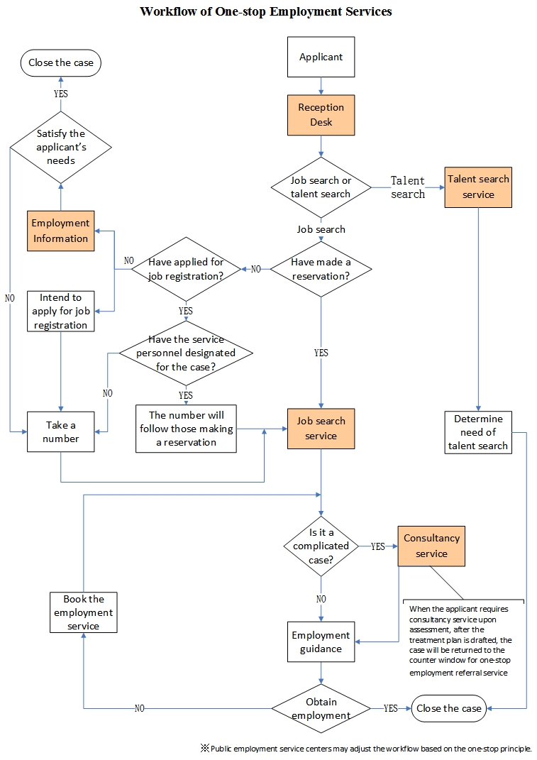
Through a single contact window and a designated clerk, One-stop Employment Service offers reservation-based customized service, such as employment, vocational training, unemployment confirmation, skills testing, and information on business start-ups. People can visit the reception desk at employment centers. To look for jobs by themselves, people can use a computer at the employment information area to search for and browse job vacancies. Once assigned, designated clerks will provide employment service to those who need assistance.
After being assigned, designated clerks will provide employment counseling service to job applicants, recommend employment or advise them on vocational training appropriate to their employability and needs, and use tools to help them get employed. If job applicants are unable to work due to personal factors and need to be transferred to other organizations after evaluation or to clear obstacles to employment, they will be transferred to advisers for assistance. After obstacles to employment are eliminated, the original designated clerks will recommend jobs to them.